header('Content-Type: text/html; charset=utf-8');

Logical Reasoning

Let us Practice - All Latest Questions

11. 

In the following question, a number series is given with one of the terms missing. Choose the correct alternative that will continue the same pattern and replace the question mark (?) in the given series.

24, 6, 18, 9, 36, 9, 24, ?

A. 24
B. 12
C. 8
D. 6
E. 26
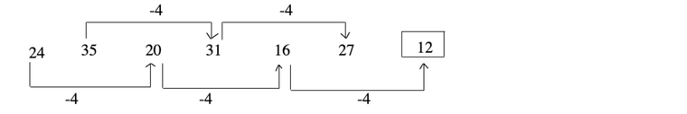
12. 

In the following question, a number series is given with one of the terms missing. Choose the correct alternative that will continue the same pattern and replace the question mark (?) in the given series.

24, 35, 20, 31, 16, 27, ?

A. 5
B. 12
C. 8
D. 9
13. 

In the following question, a number series is given with one of the terms missing. Choose the correct alternative that will continue the same pattern and replace the question mark (?) in the given series.

1, 4, 27, 256, ?

A. 625
B. 3125
C. 3025
D. 1225
14. 

In the following question, a number series is given with one of the terms missing. Choose the correct alternative that will continue the same pattern and replace the question mark (?) in the given series.

8, 3, 11, 14, 25, ?

A. 50
B. 39
C. 29
D. 11
15. 

In the following question, a number series is given with one of the terms missing. Choose the correct alternative that will continue the same pattern and replace the question mark (?) in the given series.

1, 6, 21, 66, ?

A. 250
B. 201
C. 310
D. 308
16. 

In the following question, a number series is given with one of the terms missing. Choose the correct alternative that will continue the same pattern and replace the question mark (?) in the given series.

2, 10, 30, 68, ?

A. 101
B. 102
C. 130
D. 104
17. 

In the following question, a number series is given with one of the terms missing. Choose the correct alternative that will continue the same pattern and replace the question mark (?) in the given series.

4, ?, 144, 400, 900, 1764

A. 25
B. 36
C. 49
D. 100
18. 

In the following question, a number series is given with one of the terms missing. Choose the correct alternative that will continue the same pattern and replace the question mark (?) in the given series.

3, 6, 9, 15, 24, 39, 63, ?

A. 100
B. 87
C. 102
D. 99
19. 

In the following question, a number series is given with one of the terms missing. Choose the correct alternative that will continue the same pattern and replace the question mark (?) in the given series.

30, 68, 130, 222, ? , 520, 738

A. 420
B. 350
C. 250
D. 280
20. 

In the following question, a number series is given with one of the terms missing. Choose the correct alternative that will continue the same pattern and replace the question mark (?) in the given series.

29, 38, 47, ?

A. 59
B. 56
C. 52
D. 58